(0541) 78411
fst@umkt.ac.id
umkt.ac.id
Profil
Sambutan Dekan
Visi Misi
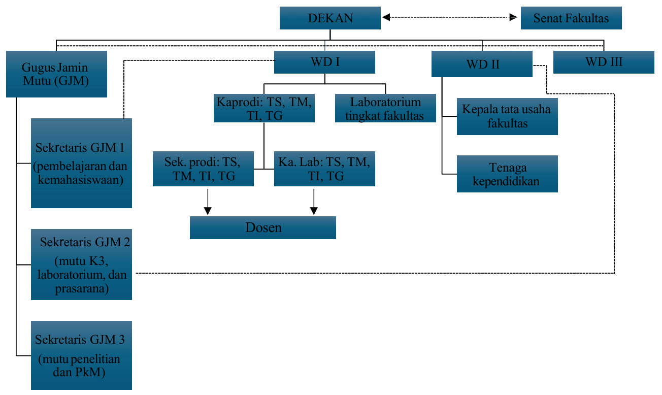
Struktur Organisasi
Kerja Sama
Sumber Daya Manusia
Riset
Road Map
Research Group
Penelitian
Pengabdian
Akademik
+
Sarjana
S1 Teknik Informatika
S1 Teknik Sipil
S1 Teknik Mesin
S1 Teknik Geologi
Konten
Berita dan Artikel
Video
Penghargaan
Prestasi
Kontak
Dokumen
+
Sertifikat Akreditasi
Sertifikat Akreditasi Prodi Teknik Geologi
Sertifikat Akreditasi Prodi Teknik Informatika
Sertifikat Akreditasi Prodi Teknik Mesin
Sertifikat Akreditasi Prodi Teknik Sipil
+
Rencana Strategis
Rencana Strategis Tahun 2017-2022
Rencana Strategis Tahun 2022-2027
Road Map Penelitian 2022-2027
Rencana Induk Pengembangan
+
Rencana Operasional
Rencana Operasional 2020-2021
Rencana Operasional 2021-2022
Rencana Operasional 2022-2023
Rencana Operasional 2023-2024
Survei Kepuasan
Renstra dan Road Map Pengembangan Sumber Daya Manusia
Penjaminan Mutu
Alur Pengajuan
Alur Legalisir Ijazah Transkrip
Alur Pengajuan Surat Keterangan Bebas Laboratorium
Home
Profil
Struktur Organisasi
Struktur Organisasi